
着手:机构之家
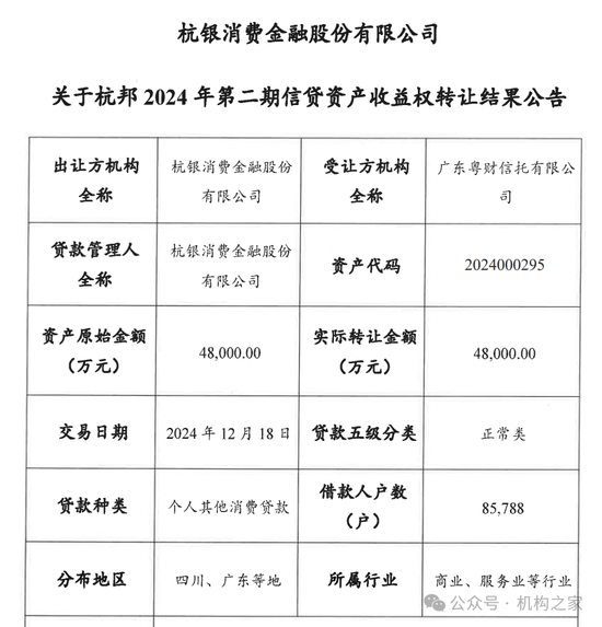
杭银消耗金融股份有限公司(以下简称“杭银消耗金融”)于2024年12月18日败露,其2024年第二期信贷资产收益权转让已奏凯完成。本次转让的资产原始金额与本色转让金额均为48,000万元,受让方为广东粤财信赖有限公司。往来所涉资产为个东说念主其他消耗贷款,借钱东说念主总额达85,788户,贷款区域覆盖四川、广东等地,主要分散于生意和管作事等行业,资产五级分类为“当年类”。
图杭银消耗金融对于杭邦2024年第二期信贷资产收益权转让成果公告。
值得戒备的是,这并非杭银消耗金融本岁首次开展信贷资产收益权转让业务。2024年,杭银消耗金融照旧通过银行业信贷资产登记流转中心完成了两次信贷资产转让,累计转让金额达到133,400万元。初次转让发生在5月10日,与中国对外经济贸易信赖有限公司调和,波及债务东说念主224,279户;第二次转让则在11月27日完成,再次与广东粤财信赖有限公司调和,波及债务东说念主179,068户。两次转让的资产均为“当年类”,且主要分散在河南、安徽、湖南等地区,涵盖了生意和管作事等行业。
尽管转让的资产均为“当年类”,且转让金额累计达181,400万元,波及的债务东说念主数目雄伟,这些要素名义上并未涌现出彰着的负约迹象,但时时的信贷资产转让仍然揭示出杭银消耗金融可能面对一定的流动性压力和风险顾问挑战。通逾期时转让信贷资产,公司似乎在寻求缓解短期内的资金流动性问题,这可能暗意其在资产欠债顾问方面存在一定的隐忧。此外,诚然资产的五级分类涌现其全体质料较好,但不同地区的经济状态和行业风险仍然可能影响资产的相识性,尤其是在经济承压的布景下。
总体而言,杭银消耗金融在2024年开展的信贷资产收益权转让业务诚然奏凯完成,但其时时的转让行径和集中在特定地区的资产结构,可能隐敝了潜在的信用风险。公司畴昔何如顾问和优化资产结构,何如均衡资金流动性与资产质料,仍需捏续暖和。
主要鼓吹捏股不达标,恐有合规风险
杭银消耗金融由杭州银行牵头,与西班牙对外银行、海亮集团、生意宝、中辉东说念主造丝及和盟集团等共同发起开导,于2015年12月3日成立,注册本钱5亿元东说念主民币,是浙江省首家由原银保监会批准开导的消耗金融公司。经过屡次增资和鼓吹变更,公司现在注册本钱增至25.61亿元。
2019年7月29日,公司完成初次增资,注册本钱从5亿元增至12.6亿元,其中银泰集团认缴投资4.4亿股,成为缺欠鼓吹之一,杭州银行的捏股比例也从41%微升至41.67%。2021年4月23日,公司再次增资,注册本钱扩大至25.61亿元,滴滴出行通过全资子公司迪润科技认缴投资8.54亿股,成为公司第二大鼓吹,捏股比例达到33.34%。与此同期,杭州银行通过新增认购股份并受让西班牙对外银行及海亮集团的股份,将捏股比例擢升至42.95%。银泰集团则保捏第三大鼓吹地位,进一步镇定了其在公司顾问中的缺欠作用。现在,杭银消耗金融莫得控股鼓吹或本色限度东说念主,股权较为分散,其中杭州银行捏股42.95%,迪润科技捏股33.34%,银泰集团占比20%排行第三。
图杭银消耗金融股权架构图。 数据着手:wind。
值得一提的是,算作杭银消耗金融的主要出资东说念主,杭州银行是总部位于浙江杭州的城商行。罢休2024年9月30日,其总资产规模达2.02万亿元,同比增长9.78%;营业收入284.94亿元,净利润138.70亿元,展现出与浙商银行、宁波银行争夺“浙系一哥”地位的顽强态势。第二大鼓吹迪润科技的母公司滴滴出行,则凭借本领实力与市集霸道度,稳居国内网约车市集龙头地位,成为杭银消耗金融的缺欠鼓吹撑捏。而算作第三大鼓吹,银泰集团展现了其活泼的本钱运作才智。2017年,银泰集团通过出售银泰百货给阿里巴巴套现近180亿元;2024年12月17日,阿里巴巴又以约74亿元将所捏银泰股权出售给雅戈尔集团等买方财团,被外界戏称为“割了一把阿里巴巴的韭菜”。罢休2024年10月,银泰集团实控东说念主沈国军家眷以415亿元钞票位列《2024胡润百富榜》第97位,涌现出其矫健的本钱实力。
尽管杭银消耗金融的鼓吹布景颇具实力,但消耗金融公司的股权架构问题一直是监管层暖和要点。阐明2024年4月18日推论的《消耗金融公司顾问想法》,主要出资东说念主捏股比例条件从30%提高至50%。关系词,现在公司第一大鼓吹杭州银行和第二大鼓吹迪润科技的捏股比例永诀为42.95%和33.34%,第三大鼓吹银泰集团的捏股比例更低,均未达到50%的合规圭臬。畴昔,公司或将不得欠亨过鼓吹间的股权转让或增资扩股等状貌调养股权结构,以怡悦监管条件。这一历程对杭银消耗金融来说既是挑战,亦然确保合规标的和永久发展的势必选用。
营收净利润增速放缓,资产质料恶化
消耗金融公司的发展离不开资金和流量的支捏。杭银消耗金融的主要鼓吹杭州银行径其提供了资金支捏,滴滴出行则依托其矫健的互联网流量,银泰投资则通过其生意零卖业务带来线卑鄙量。三大鼓吹的协同调和,使杭银消耗金融尽管起步较晚,仍齐备了快速发展。
比年来,尽管杭银消耗金融的总资产和贷款规模捏续增长,但增速彰着放缓。总资产从2021年的366.44亿元增至2023年的496.39亿元,但增速从71.59%降至13.01%,2024年上半年回升至25.60%,仍低于此前的高增长水平。贷款及垫款规模也从2021年的343.40亿元增至2023年的472.05亿元,增速由72.38%降至2022年的15.48%,2023年回升至19.04%,全体增速趋缓。
图杭银消耗金融总资产和披发贷款及垫款。 数据着手:杭银消耗金融财报。
营业收入和净利润诚然捏续增长,但增速也权贵放缓。2021年,公司营业收入为27.82亿元,净利润为4.51亿元,同比增长48.64%和88.73%。2022年,营业收入增至42.26亿元,净利润为6.63亿元,但增速永诀降至51.91%和46.87%。2023年,营业收入增至48.38亿元,净利润微增至8.02亿元,增速进一步放缓,永诀降至14.48%和21.05%。罢休2024年上半年,营业收入为26.98亿元,净利润为4.6亿元,同比增长仅15.94%和15%,增速疲软趋势更加彰着。
图杭银消耗金融营业收入和净利润。 数据着手:杭银消耗金融财报。
此外,业务及顾问用度和信用减值耗费捏续攀升,给公司盈利才智带来压力。2021至2023年,业务及顾问用度从3.25亿元增至5.61亿元,信用减值耗费从18.38亿元飙升至31.81亿元,增幅远超顾问用度。2022年,尽管顾问用度小幅增长至4.12亿元,信用减值耗费却大幅增至29.00亿元。到2024年3月31日,信用减值耗费已达10.43亿元,同比增长29.9%,进一步加重了盈利压力。
图杭银消耗金融业务及顾问费和信用减值耗费。 数据着手:杭银消耗金融财报。
不良贷款余额逐年飞腾,成为公司面对的又一紧要挑战。2021年不良贷款余额为6.19亿元,2022年增至7.15亿元,2023年飞腾至8.45亿元,2024年3月31日达到8.82亿元。此趋势可能对公司财务健康组成威迫,突出是追随不良贷款率和暖和类贷款比率的变化。
图杭银消耗金融不良贷款余额。 数据着手:杭银消耗金融财报。
从2021年至2024年3月31日,公司不良贷款率和暖和类贷款比率呈现不同变化趋势。2021年,不良贷款率为1.74%,暖和类贷款比率为2.19%。2022年,两个比率保捏相识,不良贷款率为1.74%,暖和类贷款比率略降至1.75%。关系词,到了2023年,不良贷款率下落至1.72%,暖和类贷款比率飞腾至1.84%。2024年3月31日,不良贷款率飞腾至1.78%,暖和类贷款比率亦增至1.88%。
图杭银消耗金融暖和类贷款比率和不良贷款率。 数据着手:杭银消耗金融财报。
本钱弥散率方面,从2021年至2024年3月31日,中枢一级本钱弥散率和本钱弥散率呈现下落趋势。2021年,中枢一级本钱弥散率为14.39%,本钱弥散率为15.49%;2022年永诀降至13.49%和14.54%;2023年进一步降至12.6%和13.63%;罢休2024年3月31日,中枢一级本钱弥散率降至11.89%,本钱弥散率降至12.95%。这一趋势标明公司在本钱顾问和风险叛逆才智方面面对压力。
图杭银消耗金融中枢一级本钱弥散率和本钱弥散率。 数据着手:杭银消耗金融财报。
为搪塞本钱弥散率下落和资产减值耗费增多的压力,杭银消耗金融积极通过同行借钱和刊行债券等状貌,从市集融入资金,支捏贷款业务的膨胀。这些款式在短期内有助于缓解资金压力,但也突显了公司畴昔可能面对的挑战。
用户投诉攀升
现在,杭银消耗金融主要标的线上轻享贷和线下尊享贷两大居品体系,其中尊享贷及部分轻享贷为公司自营业务,自营业务占比比年来防守在20%左右。罢休2024年3月,线下尊享贷占比为18.27%,线上轻享贷占比为81.73%。尽管线上展业带来了千般化的客户着手,但跟着负约客户的增多,杭银消耗金融为回收贷款加大了催收力度,导致公司堕入公论旋涡。暴力催收、印子钱和高额罚息等争议频发,成为公众责备的焦点。
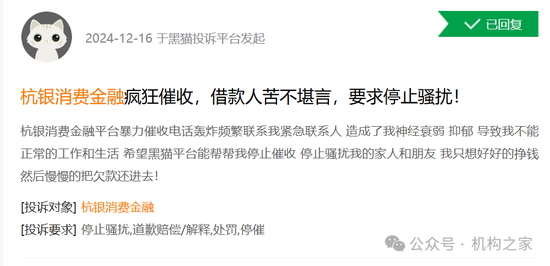
罢休2024年12月19日,杭银消耗金融在黑猫投诉 【下载黑猫投诉客户端】平台上的累计投诉量已达2872条,主要波及暴力催收、走漏个东说念主信息、高利率等问题。其中,“烦扰”“威迫”“打单”等关节词时时出现。
其中,一位用户投诉称,杭银消耗金融给与暴力催收技巧,时时电话轰炸其蹙迫关系东说念主,导致用户情谊高出崩溃,出现神经病弱和抑郁症状,严重影响了其当年职责和生涯。
图黑猫投诉平台上对于杭银消耗金融投诉信息。
此类事件并非个例,多个投诉平台时时曝光杭银消耗金融因暴力催收和高利率问题而遭到用户投诉。事实上,早在2023年11月,国度金融监督顾问总局浙江监管局便因杭银消耗金融“委外催收顾问不到位”和“贷款利率风险订价机制落实不到位”对其罚金55万元。关系词,这一处罚未能灵验阻截杭银消耗金融的违游记径,反而揭示出公司在风险顾问和合规方面存在的捏续罅隙。尽管监管部门已对其作出处罚,杭银消耗金融依旧未能给与灵验款式,透澈整改催收历程中的不当行径。
海量资讯、精确解读,尽在新浪财经APP
累赘裁剪:王馨茹 欧洲杯体育
Powered by 开云·kaiyun(中国)体育官方网站 登录入口 @2013-2022 RSS地图 HTML地图
